兴国资源网 Design By www.nnzcdc.com
这篇教程教的PS照片处理学习者们使用PS打造优雅黑白照片,教程制作出来的照片挺漂亮的。调色的难度也不大,推荐一下和的朋友们一起分享学习了,希望能对大家有所帮助:

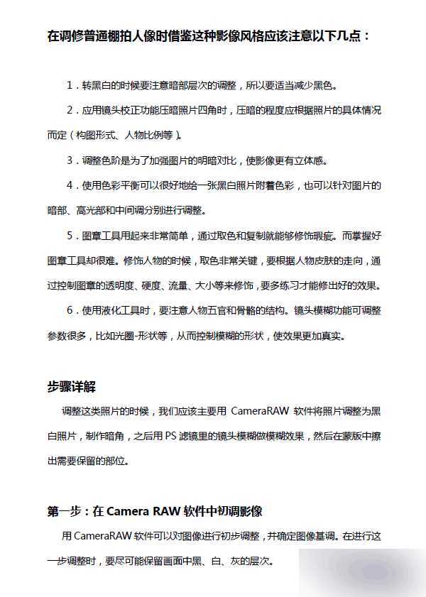
跟着大片学调修 PS打造优雅黑白照片

跟着大片学调修 PS打造优雅黑白照片

跟着大片学调修 PS打造优雅黑白照片

跟着大片学调修 PS打造优雅黑白照片

跟着大片学调修 PS打造优雅黑白照片

跟着大片学调修 PS打造优雅黑白照片



跟着大片学调修 PS打造优雅黑白照片

跟着大片学调修 PS打造优雅黑白照片

跟着大片学调修 PS打造优雅黑白照片

跟着大片学调修 PS打造优雅黑白照片

跟着大片学调修 PS打造优雅黑白照片

跟着大片学调修 PS打造优雅黑白照片

以上就是PS打造优雅黑白照片方法介绍,希望能对大家有所帮助!

兴国资源网 Design By www.nnzcdc.com
广告合作:本站广告合作请联系QQ:858582 申请时备注:广告合作(否则不回)
免责声明:本站资源来自互联网收集,仅供用于学习和交流,请遵循相关法律法规,本站一切资源不代表本站立场,如有侵权、后门、不妥请联系本站删除!
兴国资源网 Design By www.nnzcdc.com

P70系列延期,华为新旗舰将在下月发布

3月20日消息,近期博主@数码闲聊站 透露,原定三月份发布的华为新旗舰P70系列延期发布,预计4月份上市。

而博主@定焦数码 爆料,华为的P70系列在定位上已经超过了Mate60,成为了重要的旗舰系列之一。它肩负着重返影像领域顶尖的使命。那么这次P70会带来哪些令人惊艳的创新呢?

根据目前爆料的消息来看,华为P70系列将推出三个版本,其中P70和P70 Pro采用了三角形的摄像头模组设计,而P70 Art则采用了与上一代P60 Art相似的不规则形状设计。这样的外观是否好看见仁见智,但辨识度绝对拉满。